当前位置: 首页 > 预决算信息
预决算信息

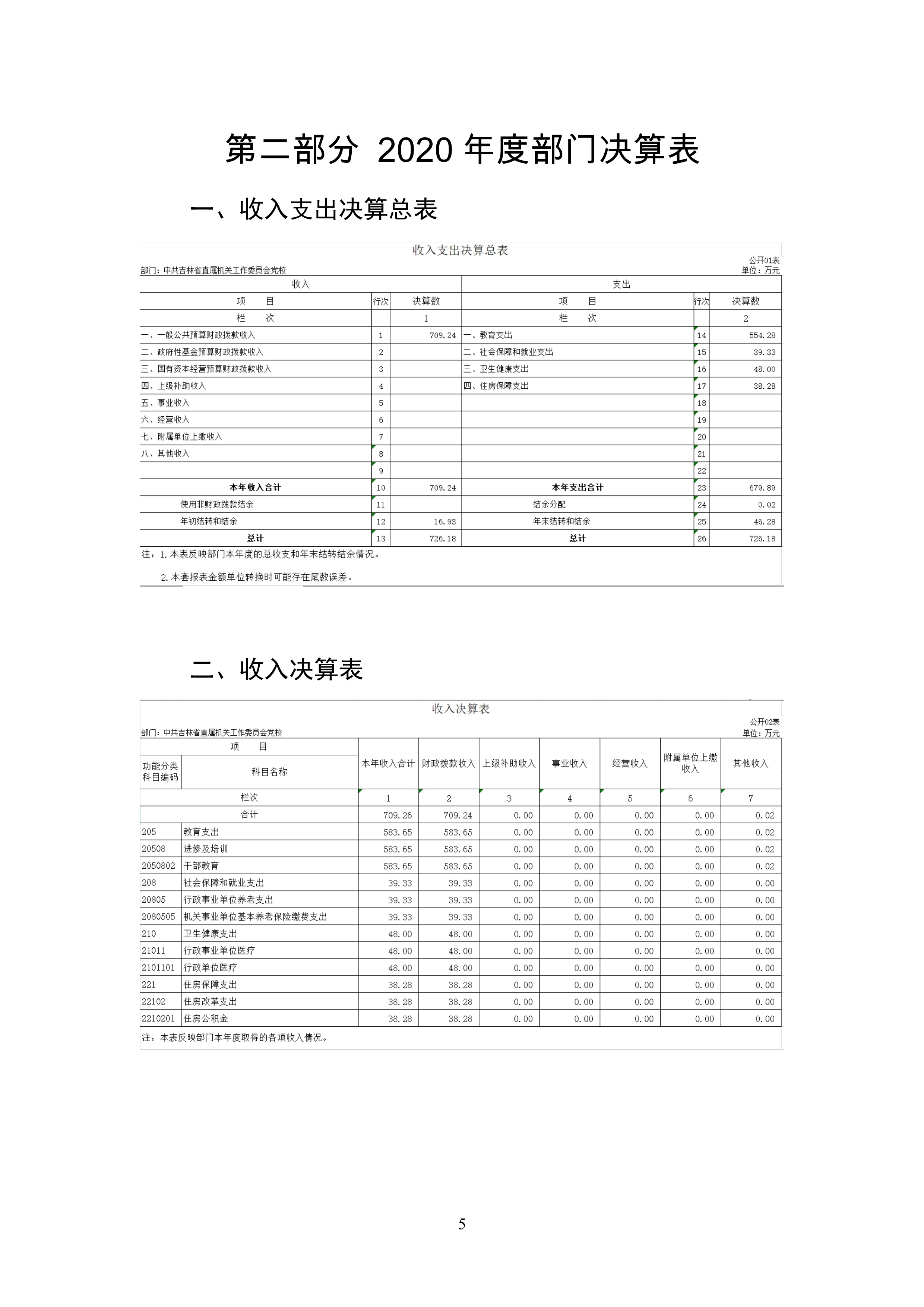
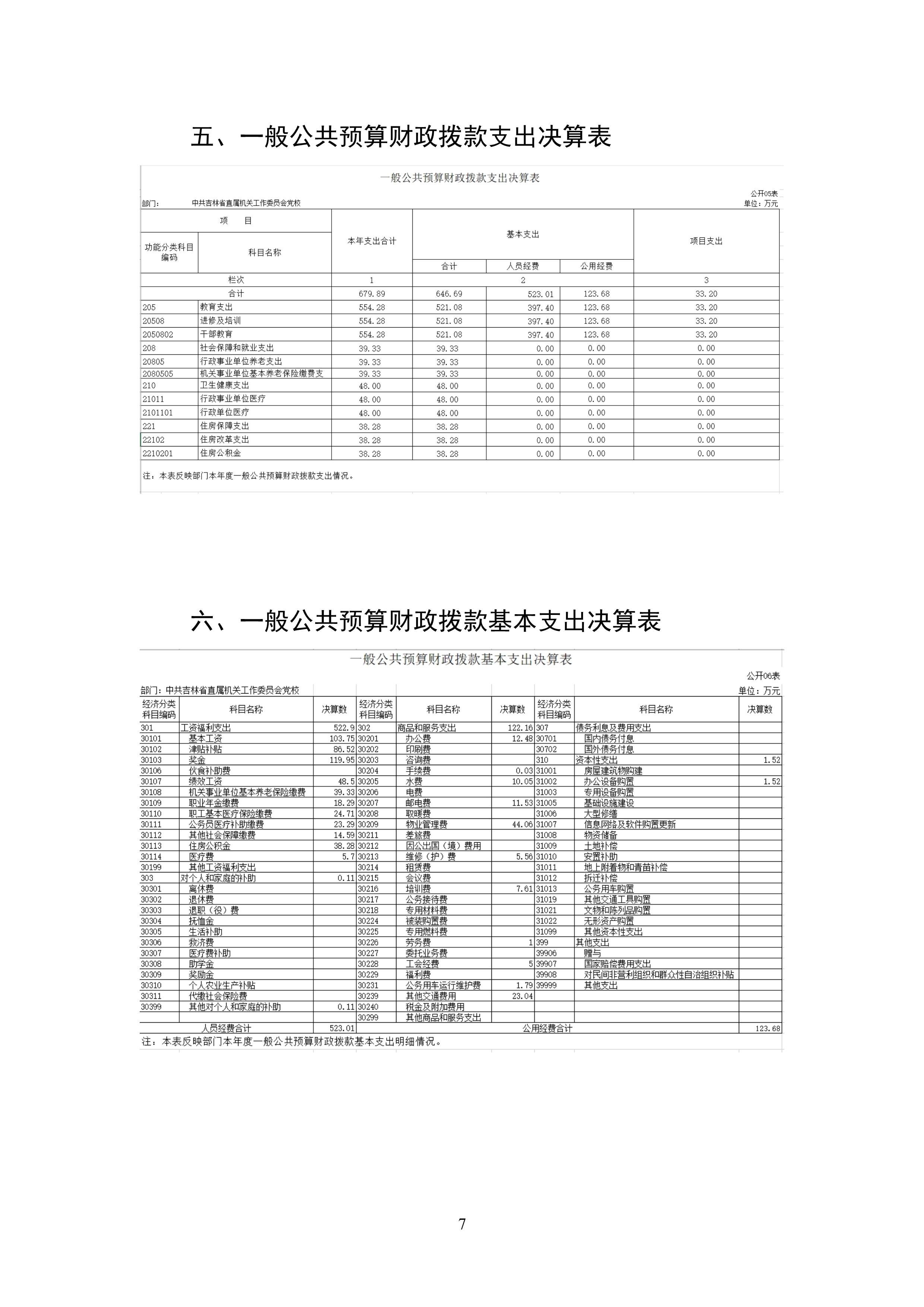
工委党校(本级)2020年单位决算信息公开

时间:2021-08-25

/system_dntb/attached/file/20220908/20220908103116_0988.pdf

主办单位:中共吉林省直属机关工作委员会党校

网站访问数:422326

地址:吉林省长春市文化街128号

吉ICP备13002386号-2   

吉公网安备22010402001294号